学科门类:工学 专业类: 计算机 专业代码:080901
一、培养目标
本专业旨在培养德智体美劳全面发展,有家国情怀和责任担当,掌握计算机系统基础理论知识,具备将先进的工程化方法、技术和工具用于计算机系统相关的大中型项目的管理、设计与实现的过硬本领,具备较强的合作能力、社会适应能力、可持续发展能力,具有创新创业意识,能从事计算机及网络系统部署与管理,计算机系统、嵌入式系统及智能移动应用系统开发、测试、维护等职业的高素质应用型人才。本专业学生毕业后5年预期达到以下目标:
目标1: 具备良好的科学素养、人文修养、高度的社会责任感、家国情怀和职业道德,能够在工程实践中兼顾法律、社会、环境和可持续发展的要求,做到全面考虑和综合分析。
目标2: 具备扎实的数理基础,以及良好的科学思维和科学研究能力,精通计算机系统结构和工作原理,能够熟练应用计算机科学与技术的知识和方法对实际问题进行分析、建模和评价,能够胜任计算机系统设计、开发和应用等领域的工作。
目标3: 能运用现代工具开发高效、可靠、安全的软件系统,能够利用计算机网络、人工智能等技术进行智能化的系统设计、开发、应用,并具备出色的计算机系统维护和管理能力。
目标4: 具有国际视野、良好的团队合作与交流能力,能够就复杂工程问题与国内外同行或社会公众进行有效沟通和交流。具有良好的组织能力、决策能力与沟通协调能力。
目标5: 具备持续学习的能力,及时更新知识,不断提升工程能力和技术水平,具有深入理论研究和产品研发能力,具备不断学习,以适应区域经济发展、信息产业行业发展和社会竞争的能力。
二、培养规格
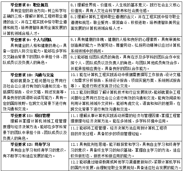
(一)毕业要求


(二)主干学科及专业核心课程
主干学科:计算机科学与技术
专业核心课程:高级语言程序设计、数据结构与算法、计算机网络、计算机组成与体系结构、计算机逻辑设计、Java程序设计、Web前端开发技术、数据库系统、操作系统、编译技术、软件工程、嵌入式系统、网络空间安全等。
(三)学制及学位
基本学制 4 年,修业年限4~6 年。
毕业条件:学生在毕业时应按最低学分规定修满168学分,达到毕业要求、德育培育目标和大学生体质健康标准,准予毕业。符合学位授予规定条件的,授予工学学士学位。
毕业最低学分规定:

三、教学进程表
(一)理论教学环节



(二)集中实验(实训)实践教学环节

(三)学时学分统计表(不包括第二课堂学分)

注:1.体育36学时计1学分,形势与政策32学时计1学分,其他理论教学16 学时记 1 学分;
2.实验(实训)实践教学包括课内的实验(实训)实践以及集中实践实验教学环节:其中课内实验(实训)实践16学时记1学分;集中性实践实验环节1周计1学分,1学分按16 学时计;毕业实习(专业实习)、毕业论文(设计)等原则上每周计0.5学分;
3.选修课学分数:统计各类选修课的毕业最低学分数。
四、周数分配表

五、学期教学进程表

六、课程体系矩阵
(一)毕业要求对培养目标的支撑
本专业毕业要求对培养目标的支撑关系如下表所示:

(二)课程体系对毕业要求的支撑
本专业课程及实践教学环节对毕业要求的支撑度(H、M、L)如下:
H表示强支撑关系 M表示中支撑关系 L表示低支撑关系




七、课程关系逻辑图

八、第二课堂活动一览表

九、执笔与审核人列表
